
随着我国经济不断的发展,国家在近几年对国民的体质健康问题越来越看重,从1978年开始,国家就大力发展体育产业,颁布了各种相关的体育产业政策。在上一周我们发布了一篇关于国家的一些体育政策,接下来就让笔者继续带领大家来了解具体到各省市各地区的相关体育政策汇总及解读。

各省市层面的政策汇总及解读
——31省市体育产业政策汇总




——31省市体育产业发展目标解读
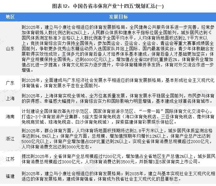
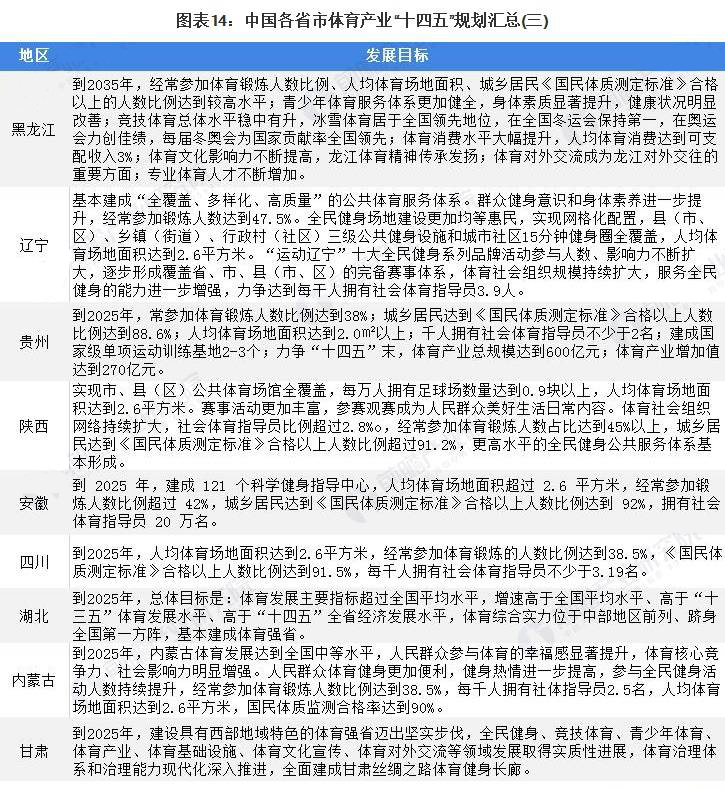
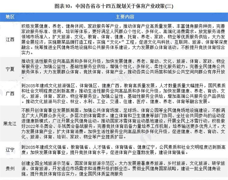
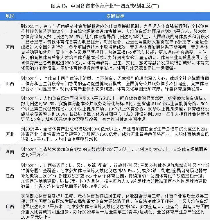
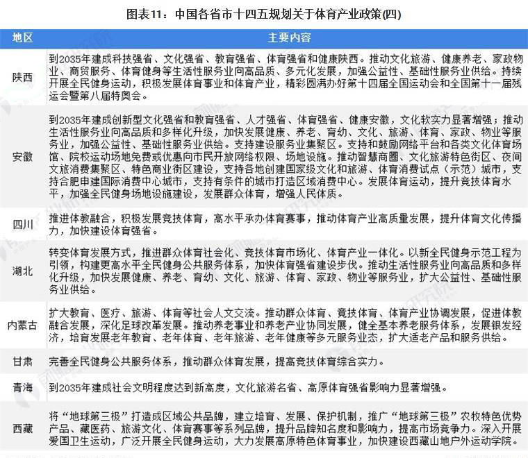
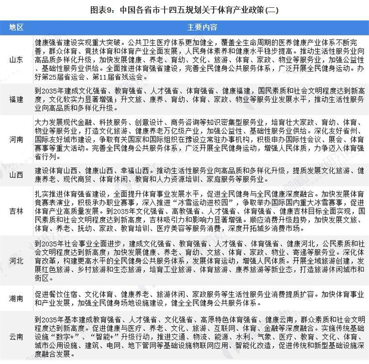
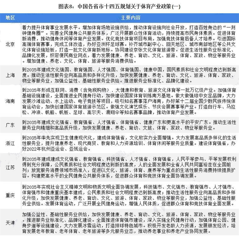
2021年10月25日,国家体育总局在正式公布了《“十四五”体育发展规划》,提出了“十四五”时期我国体育发展预期实现的主要目标。在国家政策的指导下,各省也相继发布了“十四五”体育产业规划,明确了未来体育产业的发展方向和发展目标。


